登录
注册账号
|
忘记密码
社交账号登录
首页
动力头条
技术
行业
媒体报道
赏析
“中国心”品牌
智库
品牌故事
历届
专题
发动机
新能源
零部件
动力课堂
对话
我们就爱拆
AS原创
原创文章
原创视频
公益
捐赠
佑虎行动
守护候鸟迁徙路
联系我们
首页
>
“中国心”品牌
>
历届
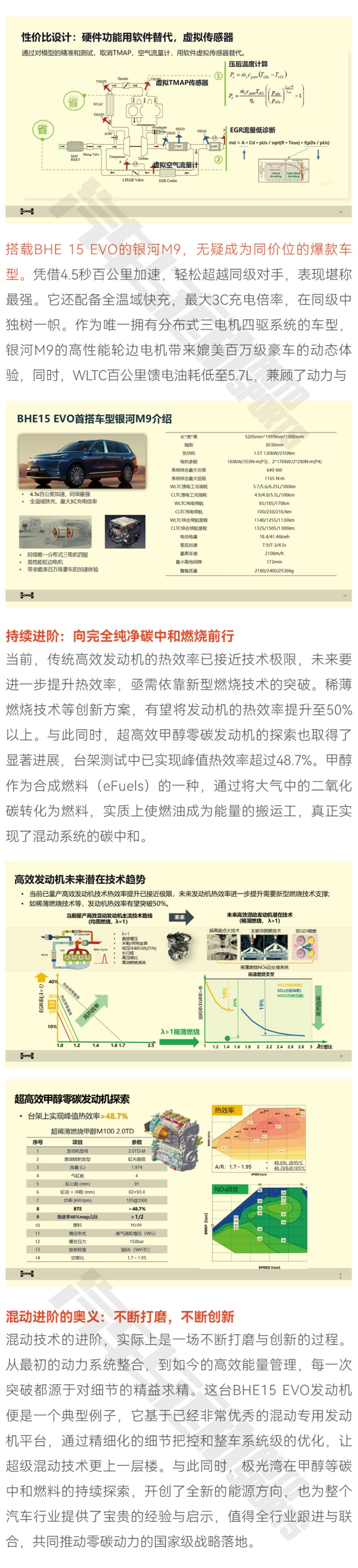
混动持续进阶,浩思动力全新BHE15 EVO高效混动发动机平台技术解读
作者:汽车动力网
更新时间:2026-01-30
点击数:
加入收藏
Tag:
第十届中国汽车动力技术大会
极光湾
上一篇:
喜迎廿载芳华——“中国心”2026年度动力日在无锡召开
下一篇:没有了
返回列表
随便看看
“中国心”:我们20岁啦!
“中国心”2025年度十佳新能源汽车动力系统入围实车测试名单
智能化:汽车动力变革的下一个技术堡垒 ——第九届中国汽车动力技术大会纪实
视频丨动力4.0新时代—吉利雷神动力技术交流日专家证言视频
原创丨纵横G700-豪华越野新坐标 鲲鹏超能混动CDM-O技术交流会
“中国心”2025年度十佳发动机及混动系统入围实车测试名单
“中国心”2023年度十佳发动机及混动系统 榜单
原创丨“中国心”2022年度十佳发动机及混动系统 实车测试
共鉴弗“心”—比亚迪核心动力获赞
海报丨擎启新章兆见未来——比亚迪技术交流会
产品推荐
哈弗H6 新车搭载1.5T涡轮增压发动机
新捷达匹配大众最新的EA211系列发动机
史上最强2.0T:奥迪S3装备全新2.0TFSI发动机
比亚迪将推出1.2T/2.0T发动机